Objective: To investigate the effect of neurotropin (NTP) on the prevention and amelioration of neurotoxicity induced by bortezomib (BTZ)-based chemotherapy regimens and the possible mechanism of action, and to provide new ideas for the prevention mechanism and treatment of bortezomib-induced peripheral neuropathy (BIPN).
Methods: The BIPN model was constructed by injecting bortezomib ( BTZ group )or bortezomib+saline ( BTZ+NS group)into the tail vein of C57BL/6 mice. After successful modeling, NTP was added to take intraperitoneal injections for 4 weeks, which were defined to be NTP group. In order to assess the severity of BIPN, systemic toxicity, pain behavioral and sensorimotor kinetic changes in mice of different group were observed while transmission electron microscopy examination was used to observe the damage of peripheral nerve ultrastructure and myelin thickness. Immunofluorescence staining method was used to detected the activation of spinal cord microglial and their expression level of inflammatory factors such as IL-1β, IL-6 and TNF-α. ELISA was used to detected the expression of IL-1β, IL-6 and TNF-α in the dorsal horn homogenate of the spinal cord; Western blot to detect the protein expression of pathway-associated proteins JAK/STAT.
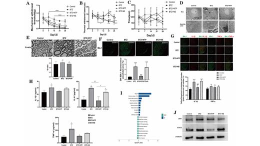
Results: The Compared with the Control group, the BTZ and BTZ+NS groups showed significant decreases in mechanical, thermal pain thresholds and motor coordination compared with the Control group (P<0.05), and ultrastructural damage to the peripheral nerves, with demyelinating lesions and a significant reduction in the overall thickness of myelin sheaths in myelinated fibers (0.62±0.08 Vs 0.56±0.12, P<0.01). NTP administration significantly improved pain behavioral changes, reduced ultrastructural damage, reversed demyelinating lesions and significantly increased myelin thickness (0.56±0.06 Vs 0.62±0.08, P<0.01) in model mice compared with BTZ group. Immunofluorescence staining suggested that microglia in the dorsal horn of the spinal cord of mice in the BTZ group and the BTZ+NS group were significantly activated, which were shown the fluorescence ratio of IBA-1 + was significantly increased (2.55±0.61 Vs 0.55±0.04,2.42±0.89 Vs 0.55±0.04,P<0.0001), while NTP significantly improved the activation of microglia in the model mice (0.71±0.13 Vs 2.55±0.61, 0.71±0.13 Vs 2.42±0.89, P<0.0001). The co-staining results suggest that the increase in inflammatory factors may originate from microglia. ELISA results that the expression level of IL-6 and TNF-α in NTP administration group significantly decreased compared with the group of BTZ group (IL-6: 37.87±23.2 Vs 111.8±6.0, P<0.05; TNF-α: 547.9±17.11 Vs 998.8±333.4, P<0.05) and the BTZ+NS group (IL-6: 37.87±23.2 Vs 88.3±15.58, P<0.05; TNF-α: 547.9±17.11 Vs 768.3±37.45, P<0.05) in the dorsal horn homogenate of the spinal cord. The results of spinal cord proteomics showed that neurotropin could induce the changes of differential proteins, such as PI3K-AKT, MAPK, JAK/STAT, which were related to inflammation. Moreover, these differential proteins can be significantly enriched in the JAK/STAT KEGG Pathway. The KEGG pathway of differential protein enrichment in the spinal cord of differential BIPN mice was detected by proteomics chip after NTP treatment, and the JAK/STAT pathway was significantly down-regulated after NTP treatment. Western blot showed that the protein expression of JAK1/STAT3 decreased after NTP administration.
Conclusion: Neurotropin alleviates bortezomib induced neurotoxicity through microglial neuroinflammation, and may reduce the release of glial inflammation by regulating JAK1/STAT3 signaling pathway, thus playing a therapeutic role in BIPN. Repeated experiments are needed for further research.
Keywords: Neurotropin, Bortezomib, Peripheral neuropathy, Neuroinflammation
Disclosures
No relevant conflicts of interest to declare.
